50 câu hỏi 60 phút
Đặc điểm của đồng hồ kiểu cuộn dây chữ thập là
Kim đồng hồ ít dao động do sữ dụng ổn áp
Độ chính xác không cao
Khi tắc công tắc máy kim hồi về vị trí 0
Góc quay kim lớn
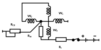
Đồng hồ kiểu cuộn dây chữ thập thường có độ chính xác không cao so với các loại đồng hồ khác. Các đặc điểm khác như kim ít dao động do ổn áp, kim hồi về 0 khi tắt công tắc máy, hoặc góc quay kim lớn không phải là đặc điểm riêng biệt của loại đồng hồ này.
50 câu hỏi 60 phút
45 câu hỏi 60 phút
50 câu hỏi 60 phút
22 câu hỏi 60 phút
50 câu hỏi 60 phút
50 câu hỏi 60 phút
50 câu hỏi 60 phút
50 câu hỏi 60 phút
50 câu hỏi 60 phút
50 câu hỏi 60 phút
Đồng hồ kiểu cuộn dây chữ thập thường có độ chính xác không cao so với các loại đồng hồ khác. Các đặc điểm khác như kim ít dao động do ổn áp, kim hồi về 0 khi tắt công tắc máy, hoặc góc quay kim lớn không phải là đặc điểm riêng biệt của loại đồng hồ này.
.png)
.png)
.png)
.png)
.png)
.png)
.png)
.png)
.png)
.png)